Закрытые смены
Страница для отображения основной статистики закрытых смен операторов. Рекомендуемый масштаб страницы для просмотра — 75%.

На странице доступны фильтры
по времени, группе и оператору. Подробнее о работе
фильтров можно найти на странице Справочная информация.
Показатели Обработано, AHT, Reaction time, Close-wait Time, FCR, CSAT можно отсортировать по возрастанию и убыванию.
Отображение колонок можно настроить, нажам на кнопку
в
правом верхнем углу. Есть возможность скрыть все колонки, кроме Оператор и
Смены. При нажатии на кнопку Сбросить все доступные колонки страницы
снова станут видимыми. Опция Drag&Drop в настройках страницы позволяет
перетаскивать и упорядочивать колонки по своему усмотрению.
| Наименование | Описание | Формула | Примеры расчёта |
|---|---|---|---|
| Оператор | Логин и никнейм оператора. | ||
| Смены | Перечисление смен оператора за период. | ||
| Время "Онлайн" | Время, в течение которого оператор находился в статусе Онлайн. | ||
| Время "Перерыв" | Время, в течение которого оператор находился в статусе Перерыв. | ||
| Время "Работа офлайн" | Время, в течение которого оператор находился в статусе Работа офлайн. | ||
| Время "Офлайн" | Время, в течение которого оператор находился в статусе Офлайн. | ||
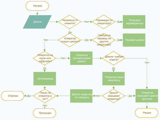
| Обработано (Решено+Отвечено) | Сумма диалогов, в которых статус оператора Решен или Отвечен. |
Σ — сумма.
|
Оператор alan.t за смену было 51 решённый |
| Решено | Сумма диалогов, которые оператор закрыл вручную. Даже если оператор не отправил клиенту ни одного ответа в диалоге. Забаненные диалоги также считаются решенными. | ||
| Проигнорировано | Сумма диалогов, в которых оператор просмотрел хотя бы одно сообщение, но не оставил ни одного ответа клиенту, не закрыл его вручную, не перевел этот диалог другому оператору. | ||
| Пропущено | Сумма диалогов, в которых оператор не просмотрел сообщения, не оставил ни одного ответа клиенту, не закрыл диалог вручную и не перевел диалог другому оператору. | ||
| Передано | Сумма диалогов, которые оператор перевел другому оператору. | ||
| Без ошибки | Количество диалогов в которых, в ходе инспекции, оператором была получена оценка "Без ошибки". | ||
| Рекомендация | Количество диалогов в которых, в ходе инспекции, оператором была получена оценка "Рекомендация". | ||
| Ошибка | Количество диалогов в которых, в ходе инспекции, оператором была получена оценка "Ошибка". | ||
| AHT | Средняя продолжительность обработки диалога оператором.
|
Σ — сумма.
|
У оператора alan.t за смену было 3 диалога: 2 решённых и 1
переданный на другую поддержку: 1й диалог был прочитал в 11:00 ( HT = 11:14-11:00; HT первого диалога = 14 минут. Второй диалог прочитал в 7:11, закрыл в 7:36. HT = 7:36-7:11; HT второго диалога = 25 минут. Третий диалог прочитал в 9:11, закрыл в 9:41. HT = 9:41-9:11; HT третьего диалога = 30 минут. AHT = (14+25+30)/(2+1); AHT = 69/3; AHT = 23 минуты. |
| Reaction time | Среднее время реакции.
|
Σ — сумма.
|
У оператора alan.t за смену было 3 диалога: 2 решённых и 1
переданный на другую поддержку: время первого ответа в диалоге 1 — 7:05;
время прочтения — 7:04.
Второй диалог прочитан в 7:11; первый ответ был в 7:13.
Третий диалог прочитан в 10:35; первый ответ был в 10:40.
В таком случае:
|
| Close-wait Time | Среднее время до закрытия диалога.
|
Σ — сумма.
|
У оператора alan.t за смену было 3 решённых диалога: Последнее
сообщение от оператора в 1м диалоге
Последнее сообщение от оператора во 2м диалоге
Последнее сообщение от оператора в 3м диалоге
СwT = (8+5+7)/(1+1+1); CwT = 20/3; CwT = 6,7 минуты. |
| Показатели FCR и CSAT разделены на старый и новый пост-опросы. Колонки с наименованием Старый относятся к старому пост-опросу. Колонки Новый — к новому. | |||
| FCR | % клиентов, ответивших, что их вопрос решён полностью. | , где Σ — сумма.
|
У оператора alan.t было 54 решённых диалогов за смену. 32
клиента ответили на вопрос о решённости их вопроса.
23 диалогов имеют ответ "да", 9 — "нет". FCR = 23/32; FCR = 0,72; Переводим в проценты: FCR = 0,72*100%; FCR = 72%. |
| CSAT | % удовлетворённости клиентов оказанными консультациями. | , гдеΣ — сумма.
|
У оператора alan.t было 54 решённых диалогов за смену.
32 клиента оставили обратную связь после
завершения консультации. 15 человек поставили 5 звёзд; 9 клиентов
— 4 звезды; 2 клиента — 3 звезды; 4 клиента — 2 звезды;
4 клиента — 1 звезду. CSAT = (15+9)/32; CSAT = 24/32; CSAT = 0,75; Переводим в проценты: CSAT = 0,75*100%; CSAT = 75%. |


, где 
, где 
, где 
, где
, где
, где